An Official Website of Karenni State Interim Executive Council Here’s how you know
IEC official website links

Usually end with .ieckarenni.org

Our Trusted websites external link

Secure websites use HTTPS

Look for a lock icon (πŸ”’) or a URL starting with https://.

Only share sensitive info on official, secure websites.

Interim Executive Council of Karenni State
Department Of Health
Interim Executive Council of Karenni State
Department Of Health
Interim Executive Council of Karenni State
Department Of Health
Interim Executive Council of Karenni State

Department of Health

Khoon Philip

Head of Department

(Vacant Position)

Deputy Head of Department (1)

Dr. Alfred

Deputy Head of Department (2)

(Vacant Position)

Deputy Head of Department (3)

Background Information

    The Health Department was established on September 7th, 2023, by the Interim Executive Council and currently operates in collaboration with health workers from the Civil Disobedience Movement, medical professionals, ethnic health organizations and other health units and organizations.

Mission/ Objective

    To build a federal health system that is accountable, provides equal and fair access for everyone in Karenni State, and ensures all people can fully access healthcare services.

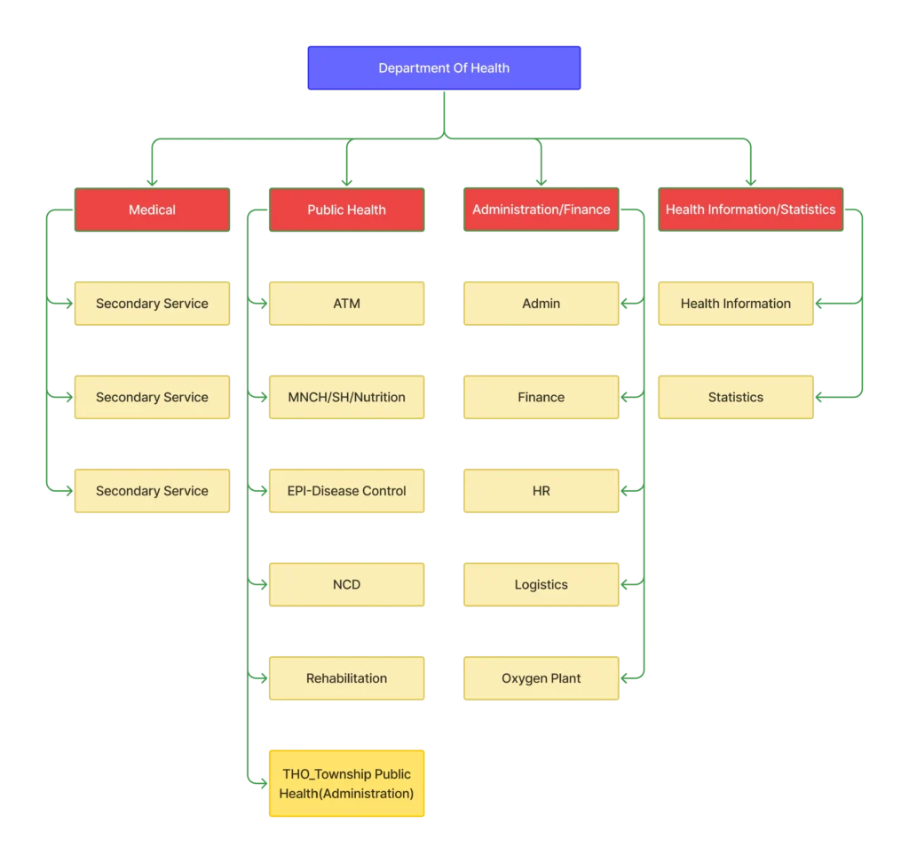
Structure of the Department

    The Department of Health consists of the following sub-departments: Medical Services, Public Health, Health Information and Statistics, and Administration and Finance.

The Medical Services Sub-department is run by Tamawtyhar Hospital, O1 Hospital, Karenni Charity Clinic,  Phoenix Rehabilitation Center, Phoenix Prosthetic Workshop, and the Public Health Sub-department with township health officers, employing a total of 115 staff members.

The activities

    The Department of Health performs various tasks, including health education, recording births and deaths, issuing birth certificates, collecting data related to health services, and developing guidelines for medical care, public health, and disease prevention. It also works with the Karenni Food and Drug Monitoring Committee and the Municipal Development Board. In addition, the department collaborates with health actors within and outside Karenni State, donors, international organizations, and relevant departments.

Organization Structure

Contact Information

Email: iechealthoffice23@gmail.com